QUY TRÌNH TỪ THIẾT KẾ → BÁO GIÁ → THI CÔNG

GIAI ĐOẠN 1 — TIẾP NHẬN & ĐỊNH HƯỚNG → KÝ HỢP ĐỒNG THIẾT KẾ

1. Tiếp nhận & Định hướng:
Sales / Kinh doanh / Giám đốc dự án / Quản lý – KTS / Nội thất nếu được chỉ định: Brief – điền form thông tin và những yêu cầu từ khách hàng (phong cách – công năng – ngân sách).
Giám đốc dự án / Quản lý – KTS / Nội thất nếu được chỉ định: tư vấn kỹ thuật – ngân sách – quy trình làm việc; sắp xếp lịch khảo sát.

2. Ký kết hợp đồng thiết kế:
Pháp lý (legal): soạn điều khoản pháp lý theo form hợp đồng sẵn.
Giám đốc dự án – Thiết kế: hoàn thiện phạm vi kỹ thuật thiết kế.
Admin: in ấn – đóng gói – lưu trữ.
COO / CEO: phê duyệt cuối.
Sales / Kinh doanh / Giám đốc dự án / Quản lý: gửi hợp đồng & theo dõi khách ký.

GIAI ĐOẠN 2 — KHẢO SÁT HIỆN TRẠNG

KTS / Nội thất / Bộ phận khảo sát: đo đạc – chụp ảnh – ghi chú kỹ thuật; vẽ mặt bằng hiện trạng.

GIAI ĐOẠN 3 — ĐỊNH HƯỚNG THIẾT KẾ & THIẾT KẾ CONCEPT (LAYOUT + MẶT BẰNG + MẶT TIỀN)

KTS / Nội thất gửi hình concept tham khảo có phong cách phù hợp sở thích cá nhân của khách hàng.
Khách chốt hướng thẩm mỹ → tránh lệch mong đợi → bắt đầu thiết kế.
KTS: lên layout công năng + mặt tiền sơ bộ; đề xuất vật liệu ngoại thất – phong cách.
QL Thiết kế: kiểm tra thẩm mỹ – công năng – khả thi; duyệt nội bộ.
Giám đốc dự án / Quản lý thiết kế (hoặc KTS khi được chỉ định): trình concept cho khách; nhận phản hồi → chỉnh sửa.

GIAI ĐOẠN 4 — GỬI BÁO GIÁ THI CÔNG PHẦN THÔ / CẢI TẠO

(Sau khi khách hàng duyệt phương án mặt bằng + mặt tiền)
QS: lập báo giá thi công phần thô dựa trên layout đã duyệt.
Giám đốc dự án / Quản lý thi công: trình giá phần thô, giải thích phạm vi – hạng mục – tiến độ.
Lợi ích: khách hàng nắm chi phí sớm – tránh điều chỉnh thiết kế lớn – đẩy nhanh giai đoạn thi công.

GIAI ĐOẠN 5 — THIẾT KẾ 3D NỘI THẤT

Nội thất tư vấn vật liệu, vật tư hoàn thiện và đồ nội thất rời theo phong cách đã định hướng ban đầu trước khi bắt đầu thiết kế 3D nội thất.
Thiết kế nội thất:
 dựng phối cảnh → gán vật liệu – ánh sáng – render.
QL Thiết kế: kiểm tra chất lượng → duyệt nội bộ.
Giám đốc dự án / Quản lý thiết kế (hoặc Nội thất khi được chỉ định): trình khách → chỉnh sửa nếu cần.

GIAI ĐOẠN 6 — TRIỂN KHAI HỒ SƠ KIẾN TRÚC / KẾT CẤU / MEP

Hoạ viên / Kỹ sư: triển khai mặt bằng, mặt cắt, chi tiết kỹ thuật; đồng bộ 2D – 3D – hiện trạng.
QL Thiết kế: kiểm duyệt toàn bộ hồ sơ kỹ thuật trước khi chuyển Giám đốc dự án.

GIAI ĐOẠN 7 — DỰ TOÁN & BẢNG VẬT LIỆU HOÀN THIỆN

QS: bóc khối lượng – lập bảng vật liệu chỉ định – lập dự toán hoàn thiện & nội thất.
Giám đốc dự án / Quản lý: trình dự toán cho khách → chốt ngân sách trước giai đoạn thi công.

GIAI ĐOẠN 8 — HỢP ĐỒNG THI CÔNG

Pháp lý (legal): soạn điều khoản pháp lý theo form hợp đồng sẵn.
Giám đốc dự án – QS – Thiết kế: hoàn thiện phạm vi kỹ thuật thi công.
Admin: in ấn – đóng gói – lưu trữ.
COO / CEO: phê duyệt cuối.
Sales / Kinh doanh / Giám đốc dự án / Quản lý: gửi hợp đồng & theo dõi khách ký.

GIAI ĐOẠN 9 — BÀN GIAO HỒ SƠ THIẾT KẾ & THI CÔNG THÔ, HOÀN THIỆN VÀ NỘI THẤT

QL Thiết kế: kiểm tra toàn bộ hồ sơ thiết kế – kỹ thuật – vật liệu.
Admin: in hồ sơ, bàn giao file PDF/CAD cho khách & bộ phận Thi công; lưu trữ hệ thống.

GIAI ĐOẠN 10 — THI CÔNG THÔ, HOÀN THIỆN VÀ NỘI THẤT

Giám đốc dự án / Quản lý thi công: họp khởi công với team thi công (thô – hoàn thiện – nội thất).
Quản lý Thi công: tiếp nhận hồ sơ, lập kế hoạch thi công; phối hợp QS – vật tư – giám sát để chuẩn bị.

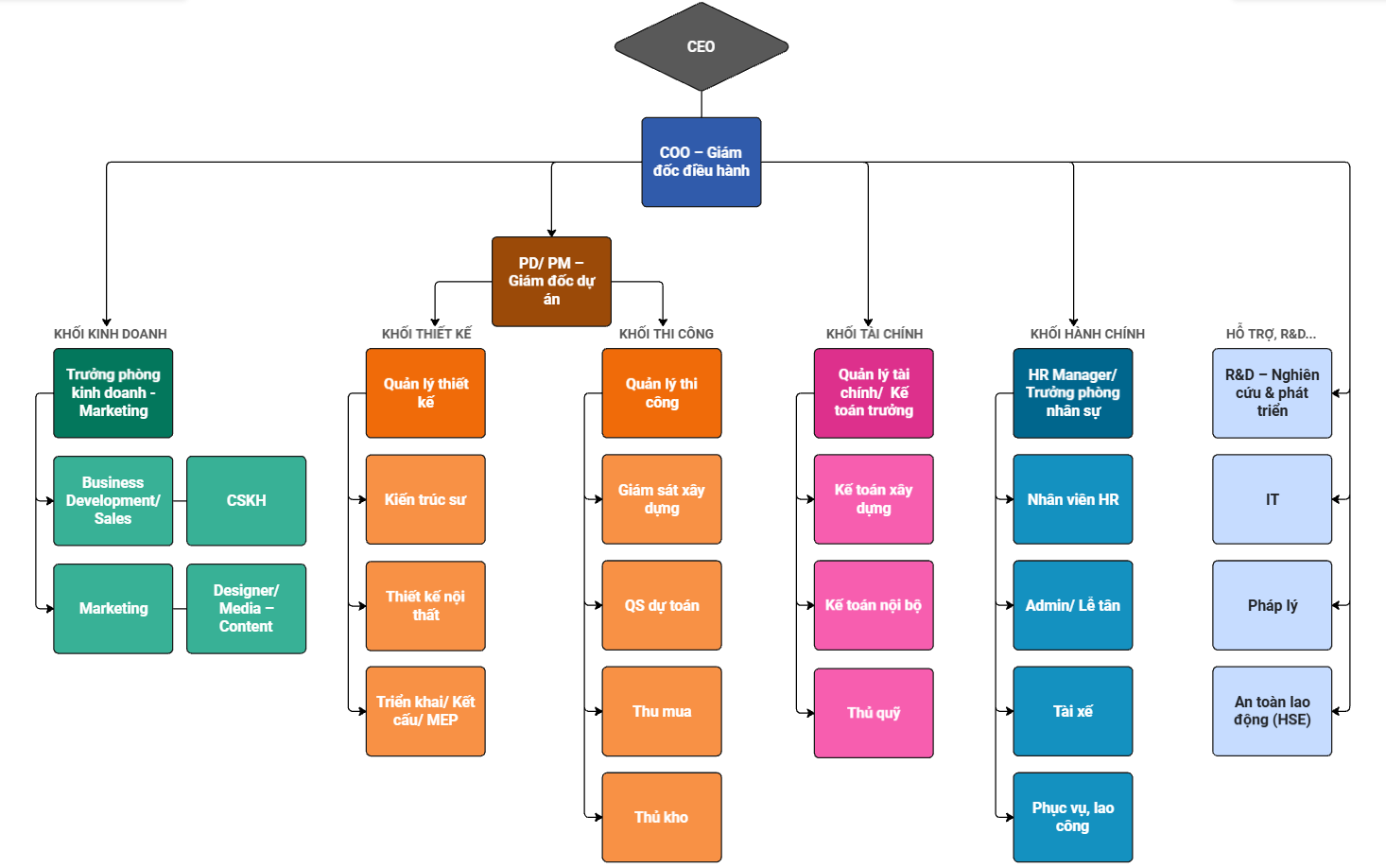
CEO – TỔNG GIÁM ĐỐC (Chief Executive Officer)

Vai trò:
Lãnh đạo, chịu trách nhiệm về tầm nhìn, chiến lược, tài chính và nhân sự cấp cao.

Nhiệm vụ chính (WHAT)

  • Xây dựng chiến lược phát triển & định hướng thị trường.
  • Định vị thương hiệu – dịch vụ cốt lõi (Thiết kế, Thi công, Nội thất).
  • Quyết định ngân sách, đầu tư, nhân sự chủ chốt, cơ cấu tổ chức.
  • Duyệt các chính sách lớn, định hướng tài chính & vận hành.
  • Đảm bảo công ty tăng trưởng, có lợi nhuận và phát triển bền vững.

Trách nhiệm (RESPONSIBILITY)

  • Chịu trách nhiệm cuối cùng về lời lỗ (P&L) và pháp lý công ty.
  • Chịu trách nhiệm doanh số trong tháng.
  • Chịu trách nhiệm phân bổ và tìm kiếm khách hàng.
  • Quản lý, định hướng các giám đốc cấp dưới (COO, CFO, PD, QL Thiết kế, QL Thi công).
  • Đại diện pháp nhân, chịu trách nhiệm trước HĐQT & pháp luật.

Không làm gì

  • Không xử lý công việc dự án chi tiết.
  • Không duyệt bản vẽ, hồ sơ kỹ thuật.
  • Không can thiệp vận hành hằng ngày.

COO – GIÁM ĐỐC ĐIỀU HÀNH (Chief Operating Officer)

Vai trò:
Biến chiến lược của CEO thành vận hành thực tế. Điều hành toàn bộ hoạt động Thiết kế – Thi công – Dự án – Vật tư – Nhân sự – Kinh doanh.

Thực hiện trong phạm vi các công việc được uỷ quyền từ CEO, tất cả các hành vi pháp lý cần thiết, bao gồm ký kết các văn bản, hợp đồng với khách hàng, hợp đồng lao động, quyết định có liên quan.

Nhiệm vụ chính (WHAT)

  • Quản lý hiệu suất & KPI toàn công ty.
  • Tổ chức – kiểm soát quy trình vận hành: từ thiết kế → thi công → bàn giao.
  • Kiểm soát chất lượng, tiến độ, chi phí, nhân sự vận hành.
  • Phê duyệt trong phạm vi tiến độ, công nợ, nhân sự, quy trình.
  • Tối ưu chi phí vận hành, năng suất nhân sự & nguồn lực.

Trách nhiệm (RESPONSIBILITY)

  • Chịu trách nhiệm về hiệu suất, tiến độ, chất lượng, chi phí vận hành.
  • Chịu trách nhiệm doanh số trong tháng.
  • Chịu trách nhiệm phân bổ và tìm kiếm khách hàng.
  • Đảm bảo lợi nhuận gộp (gross margin) và hiệu quả của toàn hệ thống.
  • Giám sát và hỗ trợ các Giám đốc Dự án, Quản lý Thiết kế, Quản lý Thi công.

Không làm gì

  • Không trực tiếp giám sát công trình hoặc xử lý sự cố nhỏ.
  • Không làm hồ sơ bản vẽ kỹ thuật.
  • Không duyệt phương án thiết kế 3D chi tiết (trừ khi CEO yêu cầu đặc biệt).

GIÁM ĐỐC DỰ ÁN (PROJECT DIRECTOR / PROJECT MANAGER – PD / PM)

Vai trò:
Điều hành toàn bộ vòng đời dự án – từ thiết kế đến thi công và bàn giao. Là đầu mối chính giữa công ty và khách hàng.

Hỗ trợ chuyên môn tư vấn khách hàng cho bộ phận kinh doanh (Sales / Marketing)

Nhiệm vụ chính (WHAT)

  • Tiếp cận khách hàng có mức đầu tư cao, tư vấn chuyên môn, thuyết phục dựa trên năng lực, trình phương án thiết kế, thuyết minh kỹ thuật.
  • Đối với các khách hàng tầm trung, chỉ định cho cấp quản lý tư vấn khách hàng.
  • Quản lý tổng thể tiến độ – chất lượng – chi phí – khách hàng của dự án.
  • Điều phối các nhóm: Thiết kế – QS – Thi công – Vật tư – Giám sát.
  • Lập và kiểm soát kế hoạch tiến độ, khối lượng, chi phí.
  • Theo dõi chất lượng hồ sơ 2D, 3D, thi công & nghiệm thu.
  • Chịu trách nhiệm tổng quan dự án & quyết toán (QS hỗ trợ tính toán bảng quyết toán, Quản lý thi công hỗ trợ kỹ thuật và nghiệm thu).
  • Chốt với khách hàng bảng theo dõi vật liệu chỉ định & thay đổi thực tế (QS hỗ trợ lập bảng theo dõi).
  • Báo cáo tiến độ, chi phí, phát sinh cho COO.

Trách nhiệm (RESPONSIBILITY)

  • Đảm bảo dự án đúng tiến độ, chất lượng, trong ngân sách.
  • Chịu trách nhiệm hiệu quả tài chính và hài lòng khách hàng.
  • Chịu trách nhiệm doanh số trong tháng.
  • Chịu trách nhiệm phân bổ và tìm kiếm khách hàng.
  • Quản lý nhóm dự án và phối hợp giữa các phòng ban liên quan.

Không làm gì

  • Không quyết định chiến lược, ngân sách công ty.
  • Không điều hành nhân sự toàn hệ thống.

Không can thiệp hoạt động tài chính – kế toán.

QUẢN LÝ THIẾT KẾ (DESIGN MANAGER)

Vai trò:
Chịu trách nhiệm toàn bộ chất lượng, tiến độ và tính đồng bộ của hồ sơ thiết kế. Là cầu nối giữa đội ngũ thiết kế – giám đốc dự án – khách hàng.

Nhiệm vụ chính (WHAT):
● Tiếp nhận yêu cầu thiết kế từ Giám đốc Dự án hoặc COO.
● Tổ chức, phân công và kiểm soát tiến độ thiết kế 2D, 3D, hồ sơ kỹ thuật.
● Đảm bảo tính thẩm mỹ – công năng – tính khả thi thi công.
● Phối hợp với QS, vật tư, thi công để đồng bộ hồ sơ.
● Duyệt hồ sơ thiết kế trước khi trình PD/COO.
● Họp chuyên môn, phản biện phương án, đào tạo đội ngũ thiết kế.
● Báo cáo tiến độ và khối lượng công việc cho PD/COO.

Trách nhiệm (RESPONSIBILITY):
● Đảm bảo hồ sơ thiết kế chính xác, đầy đủ, đạt tiêu chuẩn thẩm mỹ & kỹ thuật.
● Đảm bảo tiến độ bàn giao hồ sơ theo kế hoạch dự án.
● Giữ ổn định năng suất và chất lượng đội ngũ thiết kế.
● Giữ bí mật thông tin, dữ liệu thiết kế.

Không làm gì:
● Không duyệt ngân sách, hợp đồng.
● Không trực tiếp đàm phán khách hàng (trừ khi PD yêu cầu).
● Không quyết định phương án thi công thực địa (trừ khi PD yêu cầu).

KIẾN TRÚC SƯ

Vai trò:
Sáng tạo, thiết kế và phát triển ý tưởng kiến trúc – nội thất theo định hướng thẩm mỹ, công năng và kỹ thuật thi công.

Yêu cầu:

● Nhà phố (<250m²):
 – 01 phương án mặt bằng: 01 ngày.
 – 01 phương án mặt tiền: 01 ngày.
● Biệt thự (<500m²):
 – 01 phương án mặt bằng: 03 ngày.
● Công trình dịch vụ: Áp dụng tiến độ tương tự như trên.

Nhiệm vụ chính (WHAT):

● Khảo sát hiện trạng, phân tích nhu cầu và phong cách khách hàng.
● Phát triển concept thiết kế: bố trí mặt bằng, phối cảnh tổng thể.
● Triển khai bản vẽ sơ bộ, phối hợp cùng 3D, kỹ thuật, QS để hoàn thiện hồ sơ.
● Đảm bảo tính hợp lý công năng, tỷ lệ, ánh sáng, vật liệu.
● Thuyết trình, giải trình phương án với khách hàng (nếu được yêu cầu).
● Nghiên cứu vật liệu, xu hướng, phong cách mới trong thiết kế.
● Báo cáo tiến độ, chất lượng công việc cho Quản lý Thiết kế.
● Hỗ trợ đồng nghiệp, team nếu có thể.

Trách nhiệm (RESPONSIBILITY):
● Đảm bảo chất lượng, sáng tạo và tính khả thi của phương án thiết kế.
● Tuân thủ timeline dự án và quy trình kiểm duyệt nội bộ.
● Bảo mật thông tin hồ sơ thiết kế, dữ liệu khách hàng.
● Phối hợp chặt chẽ với đội ngũ 3D, 2D, QS, Thi công.

Không làm gì:
● Không duyệt ngân sách hoặc thay đổi vật liệu ngoài thiết kế.
● Không làm việc trực tiếp với nhà thầu khi chưa được phân công.
● Không quyết định tiến độ thi công hoặc phương án kỹ thuật.

THIẾT KẾ NỘI THẤT

Vai trò:
Thể hiện phương án thiết kế nội thất bằng phối cảnh 3D chân thực, giúp truyền tải ý tưởng và cảm xúc không gian đến khách hàng.

Yêu cầu:
● Năng suất tối thiểu: 50m²/ngày (≈ 1 phòng chức năng).
● Năng suất trung bình: 100m²/ngày (≈ 1 tầng nhà phố).
● Công trình dịch vụ: Áp dụng tiến độ tương tự như trên.

Nhiệm vụ chính (WHAT):
● Nhận concept, layout từ Kiến trúc sư hoặc Quản lý Thiết kế.
● Hỗ trợ Giám đốc dự án và cấp Quản lý: tư vấn, chỉ định vật liệu hoàn thiện, nội thất dính tường (tủ bếp, tủ áo, vách trang trí…), đồ rời (sofa, bàn ghế, giường, cabinet, accessories…) trước khi thiết kế 3D.
● Dựng hình, gán vật liệu, ánh sáng, render hình ảnh 3D.
● Đảm bảo hình ảnh thể hiện đúng tỷ lệ, phong cách, tinh thần thương hiệu.
● Cập nhật kiến thức, xu hướng nội thất.
● Chỉnh sửa phối cảnh theo phản hồi của cấp trên hoặc khách hàng.
● Phối hợp với Kỹ sư 2D để đồng bộ bản vẽ kỹ thuật.
● Hỗ trợ đồng nghiệp, team nếu có thể.

Trách nhiệm (RESPONSIBILITY):
● Đảm bảo chất lượng hình ảnh, đúng tiến độ và yêu cầu thẩm mỹ.
● Giữ nhất quán phong cách thiết kế theo định hướng công ty.
● Bảo mật file thiết kế, thư viện dữ liệu và hình ảnh khách hàng.

Không làm gì:
● Không tự thay đổi layout, công năng hoặc vật liệu khi chưa được duyệt.
● Không giao file gốc, hình ảnh ra ngoài khi chưa có phê duyệt.
● Không trao đổi trực tiếp với khách hàng nếu không được phân công.

TRIỂN KHAI KIẾN TRÚC, KẾT CẤU, MEP

Vai trò:
Triển khai chi tiết bản vẽ kỹ thuật 2D dựa trên hồ sơ thiết kế và yêu cầu thi công, đảm bảo chính xác, khả thi và đúng quy chuẩn kỹ thuật.

Nhiệm vụ chính (WHAT):
● Nhận hồ sơ từ Kiến trúc sư hoặc Quản lý Thiết kế để triển khai bản vẽ kỹ thuật.
● Thực hiện bản vẽ 2D: mặt bằng, mặt cắt, chi tiết kỹ thuật, nội thất, điện nước (nếu có).
● Kiểm tra tính chính xác, thống nhất giữa các bản vẽ.
● Phối hợp với QS, Thi công, Giám sát để điều chỉnh khi cần.
● Cập nhật, lưu trữ bản vẽ, in ấn hồ sơ thi công, bàn giao đúng quy định.
● Báo cáo tiến độ cho Quản lý Thiết kế.

Trách nhiệm (RESPONSIBILITY):
● Đảm bảo hồ sơ 2D chính xác, đủ chi tiết và khả thi.
● Tuân thủ tiến độ, tiêu chuẩn trình bày bản vẽ của công ty.
● Bảo mật dữ liệu kỹ thuật.
● Phối hợp với bộ phận thi công để tránh sai lệch thực tế.

Không làm gì:
● Không thay đổi phương án thiết kế hoặc kích thước chủ đạo.
● Không duyệt khối lượng, vật tư, hay giá thành.
● Không tự ý phát hành hồ sơ chưa được phê duyệt.

QUẢN LÝ THI CÔNG THÔ + HOÀN THIỆN

Vai trò:
Điều hành, kiểm soát toàn bộ hoạt động thi công phần thô và hoàn thiện công trình.
Thương thảo giá cả và hợp đồng với đối tác.
Đảm bảo chất lượng – tiến độ – an toàn – chi phí trong phạm vi được giao.

Nhiệm vụ chính (WHAT):
● Tiếp nhận hồ sơ thiết kế, dự toán, tiến độ từ PD/COO.
● Tổ chức đội thi công, giám sát hiện trường, phân công nhân sự.
● Kiểm soát tiến độ, khối lượng, chất lượng, ATLĐ & vệ sinh công trường.
● Duyệt biện pháp thi công, vật liệu, nhân công, máy móc.
● Phối hợp với QS, Vật tư, Thiết kế để xử lý vướng mắc kỹ thuật.
● Hỗ trợ QS thực hiện lập bảng theo dõi vật liệu chỉ định & thay đổi thực tế.
● Báo cáo tiến độ và chi phí thực tế cho PD/COO.
● Ký biên bản phát sinh, nghiệm thu nội bộ và cùng PD nghiệm thu với chủ đầu tư.
● Lập bảng theo dõi danh sách đối tác, thầu phụ theo từng công trình để thống nhất luồng công việc (workflow) của dự án, truyền thông tin cho các bộ phận liên đới.
● Quyết định có công việc phát sinh, khắc phục sự cố (như là dọn vệ sinh, vận chuyển rác… những công việc lặt vặt không tên).

Trách nhiệm (RESPONSIBILITY):
● Đảm bảo công trình an toàn, đúng kỹ thuật và tiến độ.
● Kiểm soát chi phí, hạn chế phát sinh.
● Chịu trách nhiệm về năng suất, tiến độ và chất lượng thi công.
● Bảo đảm hình ảnh, kỷ luật, tác phong của đội thi công.

Không làm gì:
● Không quyết định đầu tư, ngân sách tổng.
● Không ký hợp đồng với nhà thầu phụ, NCC (trừ khi được ủy quyền).
● Không thay đổi thiết kế khi chưa có phê duyệt.

QUẢN LÝ THI CÔNG NỘI THẤT (INTERIOR CONSTRUCTION MANAGER)

Vai trò:
Chịu trách nhiệm toàn bộ công tác sản xuất, lắp đặt và thi công hoàn thiện nội thất.
Thương thảo giá cả và hợp đồng với đối tác.
Đảm bảo tính thẩm mỹ, kỹ thuật và tiến độ bàn giao.

Nhiệm vụ chính (WHAT):
● Tiếp nhận hồ sơ nội thất từ bộ phận Thiết kế & PD.
● Lập kế hoạch thi công chi tiết cho xưởng và công trường.
● Kiểm soát vật tư, mẫu vật liệu, bản vẽ thi công & sản xuất.
● Quản lý đội thợ, giám sát thi công tại công trình.
● Phối hợp với Thiết kế, QS, Vật tư để xử lý phát sinh.
● Hỗ trợ QS thực hiện lập bảng theo dõi vật liệu chỉ định & thay đổi thực tế.
● Ký biên bản phát sinh, nghiệm thu nội bộ và cùng PD nghiệm thu với chủ đầu tư.
● Đảm bảo chất lượng hoàn thiện đúng tiêu chuẩn thẩm mỹ, công năng.
● Báo cáo tiến độ, chi phí, khối lượng cho PD/COO.
● Lập bảng theo dõi danh sách đối tác, thầu phụ theo từng công trình để thống nhất luồng công việc (workflow) của dự án, truyền thông tin cho các bộ phận liên đới.
● Quyết định có công việc phát sinh, khắc phục sự cố (như là dọn vệ sinh, vận chuyển rác… những công việc lặt vặt không tên).

Trách nhiệm (RESPONSIBILITY):
● Đảm bảo đúng tiến độ – chất lượng – chi phí trong phạm vi nội thất.
● Duy trì hình ảnh thương hiệu và tác phong chuyên nghiệp tại công trình.
● Quản lý, đào tạo đội ngũ thi công nội thất.
● Giữ bí mật hồ sơ kỹ thuật & mẫu vật liệu độc quyền.

Không làm gì:
● Không tự ý thay đổi thiết kế hoặc vật liệu đã duyệt.
● Không can thiệp các phần việc xây dựng thô.
● Không ký duyệt hợp đồng hoặc chứng từ tài chính.

GIÁM SÁT THI CÔNG

Vai trò:
Theo dõi, kiểm tra, giám sát trực tiếp tại công trường. Đảm bảo công trình thi công đúng thiết kế, tiêu chuẩn kỹ thuật, tiến độ và an toàn lao động.

Nhiệm vụ chính (WHAT):
● Theo dõi, giám sát quá trình thi công hàng ngày tại hiện trường.
● Kiểm tra vật liệu, nhân công, thiết bị, biện pháp thi công theo hồ sơ thiết kế.
● Báo cáo tiến độ, khối lượng, và phát sinh cho Quản lý Thi công.
● Lập biên bản nghiệm thu, nhật ký công trình, hình ảnh báo cáo định kỳ.
● Giám sát ATLĐ, vệ sinh công nghiệp và bảo vệ hình ảnh công ty.
● Phối hợp xử lý các tình huống kỹ thuật phát sinh tại hiện trường.
● Kiểm tra, xác nhận khối lượng hoàn thành để thanh toán, quyết toán.

Trách nhiệm (RESPONSIBILITY):
● Đảm bảo thi công đúng bản vẽ, quy chuẩn và tiến độ được duyệt.
● Báo cáo trung thực, kịp thời các sự cố, sai lệch.
● Giữ gìn tác phong, hình ảnh công ty tại công trình.
● Tuân thủ và hướng dẫn ATLĐ cho đội thi công.

Không làm gì:
● Không tự ý thay đổi biện pháp hoặc vật liệu khi chưa được phê duyệt.
● Không thương lượng, ký hợp đồng hay nhận thanh toán.
● Không giải quyết khiếu nại khách hàng (thuộc PD/COO).

QS – DỰ TOÁN (QUANTITY SURVEYOR / ESTIMATOR)

Vai trò:
Tính toán, kiểm soát và dự báo chi phí cho từng công trình. Là người đảm bảo tính chính xác và hiệu quả tài chính của dự án từ giai đoạn thiết kế đến thi công.

Nhiệm vụ chính (WHAT):
● Nhận hồ sơ thiết kế, khối lượng, bản vẽ từ PD hoặc Quản lý Thiết kế.
● Lập dự toán, bóc tách khối lượng, báo giá thi công – nội thất.
● Theo dõi chi phí thực tế so với dự toán, báo cáo chênh lệch.
● Kiểm tra khối lượng nghiệm thu, thanh toán, quyết toán công trình.
● Cập nhật đơn giá vật tư, nhân công, thị trường định kỳ.
● Hỗ trợ bộ phận Kinh doanh trong báo giá sơ bộ và dự thầu.
● Phối hợp với Kế toán Xây dựng, CFO để kiểm soát chi phí.
● Thực hiện lập bảng theo dõi vật liệu chỉ định & thay đổi thực tế.

Trách nhiệm (RESPONSIBILITY):
● Đảm bảo tính chính xác và trung thực của số liệu khối lượng, đơn giá.
● Cảnh báo kịp thời các rủi ro về chi phí và phát sinh.
● Tuân thủ quy trình lập dự toán và phê duyệt nội bộ.
● Bảo mật toàn bộ đơn giá, bảng dự toán và dữ liệu tài chính.

Không làm gì:
● Không phê duyệt ngân sách, thanh toán hay hợp đồng.
● Không thay đổi thiết kế để giảm giá nếu chưa có chỉ đạo.
● Không công bố báo giá ngoài hệ thống quản lý.

THU MUA

Vai trò

Đảm bảo cung ứng vật tư – thiết bị – dịch vụ thuê ngoài đúng chất lượng, đúng tiến độ và đúng ngân sách cho tất cả dự án.

Nhiệm vụ chính (WHAT)

  • Tìm nhà cung cấp, lập bảng so sánh theo danh sách kèm mức chiết khấu.

  • Lấy báo giá, đàm phán giá và thời gian giao hàng.

  • Lập PO/đơn đặt hàng theo quy trình.

  • Theo dõi tiến độ giao hàng & kiểm tra đúng chủng loại.

  • Hỗ trợ QS & Thi công trong xác nhận khối lượng, vật tư.

  • Cập nhật bảng giá vật tư theo tuần/tháng.

  • Lưu trữ chứng từ vật tư: đơn hàng, hóa đơn, biên bản giao nhận.

  • Báo cáo tình hình mua hàng cho CFO & PM.

Trách nhiệm (RESPONSIBILITY)

  • Đảm bảo vật tư giao đúng tiến độ – chất lượng – giá tốt.

  • Tuân thủ quy trình mua sắm, không phát sinh ngoài ngân sách.

  • Bảo mật bảng giá & thông tin nhà cung cấp.

  • Đảm bảo minh bạch trong mọi giao dịch.

Không làm gì

  • Không được tự ý chọn NCC mới khi chưa được duyệt.

  • Không tự ý thay đổi thương hiệu vật tư.

  • Không đặt hàng khi chưa có PO hoặc dự toán được phê duyệt.

  • Không thương lượng “ngoài” hoặc nhận hoa hồng từ NCC.

THỦ KHO

Vai trò

Quản lý nhập – xuất – tồn vật tư, công cụ dụng cụ, đảm bảo tồn kho chính xác & phục vụ thi công kịp thời.

Nhiệm vụ chính (WHAT)

  • Nhập kho theo đúng phiếu giao hàng & chứng từ kèm.

  • Xuất kho theo đúng phiếu yêu cầu có phê duyệt.

  • Kiểm tra vật tư thực nhận: số lượng, chất lượng, mã hàng.

  • Kiểm kê định kỳ theo tuần/tháng/quý.

  • Sắp xếp kho khoa học, an toàn, dễ tìm – dễ kiểm.

  • Báo cáo tồn kho cho PM – QS – Vật tư – CFO.

  • Lưu trữ sổ kho, phiếu nhập – xuất.

Trách nhiệm

  • Đảm bảo số liệu tồn kho chính xác.

  • Hạn chế thất thoát, hư hỏng vật tư.

  • Tuân thủ quy trình kho – vật tư.

Không làm gì

  • Không xuất kho khi chưa có phiếu duyệt.

  • Không tự ý đổi vật tư khác loại.

  • Không nhập hàng lỗi, sai quy cách.

KHẢO SÁT, ĐO ĐẠC HIỆN TRẠNG

Vai trò

Cung cấp dữ liệu hiện trạng chính xác phục vụ thiết kế – thi công.

Nhiệm vụ chính

  • Khảo sát hiện trạng: đo đạc, ảnh chụp, video, ghi chú chi tiết.

  • Vẽ lại mặt bằng hiện trạng để bàn giao cho đội Thiết kế & QS.

  • Xác định điểm kỹ thuật: điện nước, kết cấu, cao độ.

  • Phối hợp PD/KTS trong quá trình khảo sát khách hàng.

  • Bàn giao hồ sơ hiện trạng đầy đủ và đúng tiêu chuẩn.

Trách nhiệm

  • Đảm bảo độ chính xác tuyệt đối của dữ liệu hiện trạng.

  • Lưu trữ dữ liệu khảo sát khoa học, dễ truy cập.

Không làm gì

  • Không tư vấn phương án thiết kế (thuộc KTS).

  • Không đo đạc sơ sài hoặc thiếu chi tiết.

BUSINESS DEVELOPMENT / SALES (PHÁT TRIỂN KINH DOANH – TƯ VẤN KHÁCH HÀNG)

Vai trò:

Đầu mối phát triển khách hàng mới, duy trì khách hàng cũ, là bộ phận trực tiếp tạo doanh thu cho công ty thông qua tư vấn, chốt hợp đồng dịch vụ Thiết kế – Thi công – Nội thất.
Báo cáo trực tiếp cho COO hoặc Giám đốc Dự án (PD/PM).

Nhiệm vụ chính (WHAT):

  • Phát triển khách hàng mới: tìm kiếm, chăm sóc khách hàng tiềm năng thông qua Marketing, referral, mối quan hệ…

  • Tư vấn dịch vụ: giới thiệu năng lực công ty, quy trình, gói dịch vụ (Cơ bản – Tiêu chuẩn – Cao cấp), và giải đáp thắc mắc của khách hàng.

  • Lấy brief và phối hợp thiết kế: nắm rõ yêu cầu công năng, phong cách, ngân sách, tiến độ → chuyển thông tin chuẩn cho đội thiết kế.

  • Phối hợp PD/Thiết kế trong giai đoạn thuyết trình: hỗ trợ chuẩn bị hồ sơ, hình ảnh, bảng giá, thuyết minh kỹ thuật.

  • Thương lượng và chốt hợp đồng từ thiết kế đến các giai đoạn thi công: đảm bảo đúng quy trình báo giá, hợp đồng, tạm ứng theo chính sách công ty.

  • Theo dõi và chăm sóc khách hàng sau ký: hỗ trợ PD trong giai đoạn triển khai, tiếp nhận phản hồi, duy trì mối quan hệ lâu dài.

  • Báo cáo hiệu suất: cập nhật báo cáo tuần, tháng, quý – số lượng khách hàng tiếp cận, tỷ lệ chốt, doanh thu tạo ra.

Trách nhiệm (RESPONSIBILITY):

  • Đảm bảo doanh số & chỉ tiêu KPI theo kế hoạch tháng/quý/năm.

  • Chịu trách nhiệm tìm kiếm khách hàng.

  • Tuân thủ quy trình tư vấn, báo giá, hợp đồng của công ty.

  • Đảm bảo thông tin khách hàng chính xác, bảo mật.

  • Giữ hình ảnh chuyên nghiệp, tác phong chuẩn thương hiệu Wonder.

  • Phối hợp hiệu quả với các bộ phận liên quan (Thiết kế, QS, Kế toán, PD).

Không làm gì:

  • Không tự ý định giá, giảm giá, ký hợp đồng ngoài chính sách công ty.

  • Không can thiệp tiến độ thi công hoặc thay đổi thiết kế.

  • Không cam kết kỹ thuật, vật liệu khi chưa có phê duyệt từ PD/COO.

  • Không thu – chi tiền mặt trực tiếp từ khách hàng.

CSKH – Chăm sóc khách hàng (Customer Service)

Vai trò

Giữ quan hệ bền vững với khách hàng cũ, tiếp nhận phản hồi – xử lý thắc mắc, tăng tỷ lệ khách quay lại.

Nhiệm vụ chính

  • Chăm sóc khách hàng sau ký hợp đồng & sau bàn giao.

  • Gọi điện khảo sát mức độ hài lòng, tổng hợp phản hồi.

  • Làm việc với PD/Thiết kế/Thi công để xử lý khiếu nại.

  • Chuẩn bị quà tặng, thư cảm ơn, các chương trình chăm sóc.

  • Duy trì “mối quan hệ dài hạn” với khách hàng cũ.

Trách nhiệm

  • Duy trì hình ảnh thương hiệu Wonder.

  • Giảm thiểu khiếu nại & giữ khách trung thành.

Không làm gì

  • Không can thiệp vào thiết kế – thi công.

  • Không hứa thay đổi chi phí/thiết kế khi chưa có phê duyệt.

Marketing

Vai trò

Phát triển thương hiệu Wonder, vận hành marketing đa kênh, tạo lead chất lượng cho Sales.

Nhiệm vụ chính

  • Xây dựng kế hoạch marketing tháng/quý/năm.

  • Quản lý quảng cáo Facebook/Google/SEO.

  • Quản lý fanpage, website, portfolio công trình.

  • Tạo nội dung (bài viết – video – hình ảnh).

  • Phối hợp Sales để nâng tỷ lệ chuyển đổi lead.

  • Theo dõi KPI: lead – cost – CPC – CPL – ROI.

Trách nhiệm

  • Đảm bảo lượng khách hàng tiềm năng ổn định.

  • Giữ hình ảnh thương hiệu nhất quán, chuyên nghiệp.

Không làm gì

  • Không trực tiếp chốt hợp đồng.

  • Không quyết định giá bán hoặc chương trình khuyến mãi.

Designer / Media – Content

Vai trò

Tạo nội dung hình ảnh – video – ấn phẩm phục vụ marketing và công trình.

Nhiệm vụ

  • Quay – chụp công trình, khách hàng, dự án.

  • Dựng video, chỉnh sửa màu, dựng phim.

  • Làm hình minh họa, poster, brochure, profile công ty.

  • Viết nội dung social theo định hướng thương hiệu.

Trách nhiệm

  • Đảm bảo chất lượng hình ảnh & nội dung.

  • Lưu trữ file hình ảnh – video khoa học.

Không làm gì

  • Không vẽ bản vẽ kỹ thuật.

  • Không can thiệp thiết kế 2D/3D.

QUẢN LÝ TÀI CHÍNH/ KẾ TOÁN TRƯỞNG

Vai trò:
Quản lý toàn bộ tài chính doanh nghiệp. Đảm bảo an toàn dòng tiền, hiệu quả vốn, minh bạch và tuân thủ pháp lý.
Báo cáo trực tiếp cho CEO, phối hợp chặt với COO & Giám đốc Dự án.

Nhiệm vụ chính (WHAT)

  • Hoạch định & giám sát chiến lược tài chính, kế hoạch dòng tiền, ngân sách.
  • Quản lý thu–chi, công nợ, nguồn vốn & thanh khoản.
  • Giám sát chi phí, lợi nhuận từng dự án; đề xuất tiết kiệm.
  • Quản lý kế toán, thuế, kiểm soát nội bộ và báo cáo tài chính.
  • Làm việc với ngân hàng, kiểm toán, thuế; quản lý vay vốn & bảo lãnh.
  • Phân tích hiệu quả hoạt động và cảnh báo rủi ro tài chính.
  • Tham mưu chiến lược vốn, đầu tư, phân bổ lợi nhuận.

Trách nhiệm (RESPONSIBILITY)

  • Đảm bảo an toàn, minh bạch và hiệu quả tài chính.
  • Kiểm soát chi phí, công nợ, dòng tiền, tuân thủ pháp lý.
  • Báo cáo trung thực, chính xác, kịp thời cho CEO & HĐQT.
  • Bảo mật toàn bộ dữ liệu tài chính – hợp đồng.

Không làm gì

  • Không can thiệp kỹ thuật, tiến độ, nhân sự dự án (thuộc COO, PM).
  • Không duyệt hồ sơ thiết kế, vật tư (thuộc QL Thiết kế/Thi công).
  • Không ký hợp đồng, đầu tư, vay vốn khi chưa được CEO/HĐQT phê duyệt.
  • Không thực hiện nghiệp vụ kế toán chi tiết hằng ngày.
  • Không cam kết thanh toán ngoài ngân sách được duyệt

KẾ TOÁN XÂY DỰNG

Vai trò:
Theo dõi, kiểm soát và hạch toán toàn bộ chi phí – doanh thu – công nợ liên quan đến các dự án thi công. Đảm bảo tính chính xác, minh bạch và tuân thủ quy định tài chính – kế toán trong lĩnh vực xây dựng.

Nhiệm vụ chính (WHAT):
● Nhận và kiểm tra hồ sơ dự toán, hợp đồng, biên bản nghiệm thu, bảng khối lượng từ Phòng Dự án & Thi công.
● Theo dõi chi phí từng công trình: vật tư, nhân công, máy móc, thuê ngoài, chi phí gián tiếp.
● Kiểm tra, đối chiếu khối lượng, công nợ với đội QS, vật tư, thi công.
● Lập bảng tổng hợp chi phí – doanh thu – lợi nhuận từng công trình.
● Phối hợp CFO trong việc thanh toán, thu hồi công nợ, báo cáo dòng tiền dự án.
● Lưu trữ hồ sơ kế toán công trình đầy đủ, khoa học.
● Báo cáo định kỳ kết quả tài chính từng dự án cho CFO & COO.

Trách nhiệm (RESPONSIBILITY):
● Đảm bảo tính chính xác và kịp thời của số liệu kế toán công trình.
● Phối hợp chặt chẽ giữa bộ phận kế toán – QS – thi công – CFO.
● Tuân thủ quy định kế toán, tài chính, và pháp luật xây dựng.
● Bảo mật tuyệt đối thông tin chi phí, giá vốn, lợi nhuận.

Không làm gì:
● Không trực tiếp thương lượng giá vật tư, nhà thầu.
● Không phê duyệt chi phí hoặc ký hợp đồng mua sắm.
● Không điều hành thi công hoặc kiểm tra kỹ thuật.

KẾ TOÁN NỘI BỘ

Vai trò:
Theo dõi và quản lý toàn bộ hoạt động tài chính – kế toán nội bộ công ty: thu chi, lương, công nợ nội bộ, chi phí vận hành, thuế, báo cáo quản trị. Là “hậu phương tài chính” đảm bảo công ty vận hành ổn định.

Nhiệm vụ chính (WHAT):
● Ghi nhận – kiểm soát – hạch toán tất cả nghiệp vụ thu chi nội bộ.
● Lập chứng từ kế toán, đối chiếu quỹ, công nợ, tiền mặt, ngân hàng.
● Theo dõi và tính lương, thưởng, BHXH, phụ cấp cho nhân sự.
● Theo dõi chi phí hành chính, marketing, văn phòng, vận hành.
● Lập báo cáo quản trị nội bộ: chi phí, lãi lỗ, công nợ, dòng tiền.
● Hỗ trợ CFO chuẩn bị báo cáo tài chính, báo cáo thuế.
● Kiểm soát chứng từ đầu vào – đầu ra, đảm bảo hợp lệ và tuân thủ.
● Lưu trữ, bảo mật hồ sơ kế toán nội bộ.

Trách nhiệm (RESPONSIBILITY):
● Đảm bảo chính xác, minh bạch, kịp thời của số liệu nội bộ.
● Cảnh báo sớm rủi ro tài chính – chi phí vận hành.
● Phối hợp với CFO & CEO trong quản lý tài chính tổng thể.
● Bảo đảm tuân thủ quy định pháp luật và quy chế công ty.

Không làm gì:
● Không duyệt hoặc quyết định đầu tư, chi ngoài ngân sách.
● Không thay đổi chính sách tài chính, kế toán.
● Không can thiệp công việc kế toán công trình (thuộc Kế toán Xây dựng).

THỦ QUỸ

Vai trò:
Quản lý, bảo quản và thực hiện thu – chi tiền mặt của công ty. Là người trực tiếp kiểm soát quỹ tiền mặt, đảm bảo an toàn tài chính ngắn hạn và tuân thủ quy trình kế toán – tài chính.

Nhiệm vụ chính (WHAT):
● Thực hiện thu – chi tiền mặt theo đúng chứng từ, quy trình được phê duyệt.
● Kiểm tra chứng từ gốc, phiếu thu, phiếu chi trước khi giao dịch.
● Ghi chép, cập nhật sổ quỹ tiền mặt hằng ngày, đảm bảo chính xác và kịp thời.
● Báo cáo tồn quỹ, tình hình thu chi cho CFO hoặc Kế toán.
● Phối hợp với Kế toán Xây dựng và Kế toán Nội bộ khi có yêu cầu đối chiếu, thanh toán công trình.
● Đảm bảo an toàn quỹ – chìa khóa két – chứng từ gốc.
● Chuẩn bị tiền chi lương, phụ cấp, tạm ứng theo lệnh của Giám đốc hoặc CFO.

Trách nhiệm (RESPONSIBILITY):
● Đảm bảo an toàn tuyệt đối tiền mặt và chứng từ liên quan.
● Lưu trữ sổ sách, chứng từ thu chi đầy đủ, đúng quy định.
● Báo cáo trung thực, kịp thời số liệu thu – chi và tồn quỹ.
● Giữ thái độ cẩn trọng, trung thực, chính xác và tuân thủ quy trình.

Không làm gì:
● Không tự ý thu – chi khi chưa có chứng từ hợp lệ hoặc chưa được phê duyệt.
● Không được sử dụng tiền quỹ cho mục đích cá nhân.
● Không tự ý quyết định tạm ứng, thanh toán, hay ký thay kế toán.
● Không được can thiệp vào nghiệp vụ hạch toán hoặc sổ kế toán.

TRƯỞNG PHÒNG NHÂN SỰ (HR MANAGER)

Vai trò (ROLE):

Quản lý toàn bộ hoạt động nhân sự: tuyển dụng – đào tạo – đánh giá – lương thưởng 3P – văn hóa – quan hệ lao động.
Là người đảm bảo công ty vận hành đúng quy định, đúng chính sách và ổn định nguồn lực.

Nhiệm vụ chính (WHAT):

  • Xây dựng – cải tiến hệ thống lương 3P – KPI – đánh giá năng lực theo chuẩn Wonder 2025.

  • Lập kế hoạch và triển khai tuyển dụng cho toàn công ty (Thiết kế – Thi công – Kinh doanh – Hành chính).

  • Xây dựng lộ trình thăng tiến – mô tả công việc – khung năng lực các vị trí.

  • Tổ chức onboarding – đào tạo nội bộ – đào tạo chuyên môn định kỳ.

  • Quản lý hồ sơ nhân sự, hợp đồng lao động, thời gian làm việc, kỷ luật.

  • Kiểm soát chi phí nhân sự – chế độ – phúc lợi – thưởng KPI theo tháng/quý.

  • Xây dựng văn hóa doanh nghiệp: giá trị cốt lõi – quy tắc ứng xử – truyền thông nội bộ.

  • Tư vấn cho CEO/COO về hoạch định nguồn nhân lực và rủi ro liên quan.

  • Xử lý xung đột – kỷ luật lao động – nghỉ việc – khiếu nại nhân viên.

Trách nhiệm (RESPONSIBILITY):

  • Đảm bảo đủ nguồn nhân lực đúng chất – đúng số lượng – đúng thời điểm.

  • Đảm bảo tính minh bạch – tuân thủ – chính xác trong mọi hoạt động nhân sự.

  • Duy trì văn hóa Wonder, sự hợp tác và tinh thần tích cực trong đội ngũ.

  • Bảo mật toàn bộ thông tin nhân sự – lương – hồ sơ nội bộ.

Không làm gì (NOT DOING):

  • Không tự ý thay đổi lương, KPI, thưởng khi chưa có phê duyệt CEO/COO.

  • Không can thiệp chuyên môn kỹ thuật (thiết kế – thi công – tài chính).

  • Không tự ý chấm dứt hợp đồng nhân viên khi chưa qua quy trình.

  • Không tuyển dụng ngoài ngân sách hoặc không theo yêu cầu cấp trên.

NHÂN VIÊN NHÂN SỰ (HR)

Vai trò

Hỗ trợ HR Manager và điều phối công việc hành chính – nhân sự – hồ sơ.

Nhiệm vụ

  • Quản lý hồ sơ nhân sự, hợp đồng lao động.

  • Chấm công, tính phép, hỗ trợ lương 3P.

  • Quản lý văn phòng: văn phòng phẩm – tài sản.

  • Tổ chức sự kiện nội bộ, họp, đào tạo.

  • Hỗ trợ tuyển dụng: lọc CV, sắp xếp phỏng vấn.

Trách nhiệm

  • Đảm bảo hồ sơ đầy đủ – đúng luật – cập nhật.

Không làm gì

  • Không tự ý thay đổi chính sách nhân sự.

  • Không duyệt chi phí nhân sự.

Admin/ Lễ tân – Văn phòng

Vai trò

Hỗ trợ vận hành văn phòng, tiếp khách, xử lý hồ sơ, tạo môi trường làm việc chuyên nghiệp.

Nhiệm vụ

  • Trực lễ tân, tiếp khách, hướng dẫn thủ tục.

  • Trực điện thoại – email – xử lý công văn.

  • Chuẩn bị hồ sơ, hợp đồng, in ấn, scan.

  • Quản lý lịch phòng họp, văn phòng phẩm.

  • Bàn giao hồ sơ thiết kế cho khách hàng.

Trách nhiệm

  • Giữ hình ảnh chuyên nghiệp cho công ty.

Không làm gì

  • Không ký hợp đồng – chứng từ.

NHÂN VIÊN TÀI XẾ (DRIVER)

Vai trò (ROLE):

Đảm bảo việc đưa đón ban lãnh đạo, nhân sự, vận chuyển vật tư – hồ sơ – trang thiết bị theo đúng yêu cầu của công ty. Giữ hình ảnh chuyên nghiệp khi đại diện công ty trong quá trình di chuyển – giao tiếp bên ngoài.

Nhiệm vụ chính (WHAT):

● Đưa đón CEO/COO/PD theo lịch làm việc hằng ngày.
● Vận chuyển vật tư, mẫu vật liệu, thiết bị… theo yêu cầu.
● Giao – nhận hồ sơ bản vẽ, hợp đồng, chứng từ theo yêu cầu từ Admin – Kế toán – Thiết kế.
● Kiểm tra tình trạng xe hằng ngày: nhiên liệu, dầu, nước, lốp, vệ sinh nội/ngoại thất.
● Theo dõi bảo dưỡng định kỳ: thay nhớt – bảo trì – đăng kiểm – bảo hiểm xe.
● Tuân thủ lịch trình, đúng giờ, báo cáo nhanh khi có sự cố giao thông hoặc trễ lịch.
● Ghi chép sổ theo dõi hành trình – nhiên liệu – chi phí vận hành.

Trách nhiệm (RESPONSIBILITY):

● Đảm bảo an toàn tuyệt đối trong quá trình di chuyển.
● Tuân thủ luật giao thông & quy định của công ty.
● Bảo quản xe luôn sạch – mới – hoạt động ổn định.
● Bảo mật lộ trình, thông tin nội bộ khi đưa đón lãnh đạo.
● Báo cáo trung thực, kịp thời mọi hư hỏng hoặc tình trạng bất thường.

Không làm gì (NOT DOING):

● Không tự ý sử dụng xe cho mục đích cá nhân.
● Không quyết định tuyến đường phát sinh khi chưa có sự đồng ý.
● Không vận chuyển hàng hóa, vật tư ngoài phạm vi công ty.
● Không sửa chữa xe tại garage không được duyệt.

NHÂN VIÊN DỌN DẸP / VỆ SINH (HOUSEKEEPING / CLEANING STAFF)

Vai trò (ROLE):

Giữ gìn vệ sinh – gọn gàng – hình ảnh chuyên nghiệp cho văn phòng, phòng họp, khu làm việc chung và các khu vực chức năng. Hỗ trợ phục vụ hậu cần đơn giản trong các buổi họp – sự kiện nội bộ.

Nhiệm vụ chính (WHAT):

● Dọn dẹp văn phòng hằng ngày: quét – lau – hút bụi – thu gom rác.
● Vệ sinh khu vực bàn làm việc, toilet, phòng họp, khu vực tiếp khách.
● Đảm bảo thiết bị văn phòng (máy lọc nước, bàn ghế, dụng cụ vệ sinh) sạch & sẵn sàng sử dụng.
● Kiểm tra và bổ sung vật dụng tiêu hao: giấy vệ sinh, nước rửa tay, túi rác, khăn lau…
● Hỗ trợ nhận – sắp xếp – phân loại hàng hoá văn phòng khi được yêu cầu.
● Vệ sinh khu vực lưu trữ mẫu vật liệu & khu vực làm việc của đội Thiết kế/Thi công khi có yêu cầu từ Admin.
● Báo cáo hư hỏng, rò rỉ nước, thiết bị lỗi cho Admin để xử lý kịp thời.
● Đảm bảo tiêu chuẩn vệ sinh – an toàn – gọn gàng.

Trách nhiệm (RESPONSIBILITY):

● Đảm bảo môi trường làm việc sạch sẽ, chuyên nghiệp.
● Giữ thái độ lịch sự, thân thiện, tôn trọng không gian làm việc của nhân sự.
● Tuân thủ quy trình vệ sinh – bảo hộ lao động.
● Báo cáo kịp thời mọi sự cố tại văn phòng.

Không làm gì (NOT DOING):

● Không tự ý vứt bỏ tài liệu, bản vẽ, hồ sơ của các phòng ban.
● Không can thiệp vào hồ sơ tài chính – nhân sự – hành chính.
● Không sử dụng vật tư – thiết bị văn phòng cho mục đích cá nhân.
● Không di chuyển đồ nội thất hoặc thiết bị lớn khi chưa có chỉ đạo.

Nghiên cứu & Phát triển (R&D)

Vai trò

Cải tiến quy trình, vật liệu, mẫu nội thất, công nghệ.

Nhiệm vụ

  • Tìm vật liệu mới, giải pháp mới cho thi công – nội thất.

  • Cải tiến quy trình vận hành & check list.

  • Xây dựng tiêu chuẩn vật liệu Wonder.

  • Hỗ trợ PD/Thiết kế/QS khi phát sinh kỹ thuật đặc biệt.

Trách nhiệm

  • Đảm bảo tính khoa học, hợp lý & khả thi.

Không làm gì

  • Không tự ý thay đổi tiêu chuẩn thiết kế/thi công.

Quản trị hệ thống (IT)

Vai trò

Quản lý hệ thống phần mềm, bảo mật, hỗ trợ kỹ thuật nội bộ.

Nhiệm vụ

  • Quản lý server, mạng, sao lưu dữ liệu.

  • Quản lý phần mềm ERP – HR – kế toán – dự án.

  • Thiết lập máy tính – email – tài khoản nhân sự.

  • Bảo mật dữ liệu – kiểm soát truy cập.

Trách nhiệm

  • Đảm bảo hệ thống hoạt động ổn định.

Không làm gì

  • Không tự ý truy cập dữ liệu tài chính – nhân sự.

Pháp lý

Vai trò

Đảm bảo công ty tuân thủ pháp luật và bảo vệ rủi ro pháp lý.

Nhiệm vụ

  • Soạn/kiểm tra hợp đồng kinh tế.

  • Xử lý khiếu nại – tranh chấp.

  • Tư vấn pháp lý cho CEO – COO – PD.

Trách nhiệm

  • Đảm bảo tính hợp pháp & an toàn pháp lý.

Không làm gì

  • Không tự ý ký kết hợp đồng.

An toàn lao động (HSE)

Vai trò

Giám sát ATLĐ, giảm rủi ro tai nạn & bảo vệ công nhân.

Nhiệm vụ

  • Kiểm tra PPE – ATLĐ – biển báo công trường.

  • Tập huấn an toàn cho đội thợ.

  • Báo cáo vi phạm an toàn.

Trách nhiệm

  • Không để xảy ra tai nạn do thiếu kiểm soát.

Không làm gì

  • Không trực tiếp thi công.